明德至善,琢技成艺------欢迎访问四川省服装艺术学校官方网站!
 
 

喜讯:我校5项课题获得省教育厅立项 2项课题获得省职成学会优秀课题

时间: 2023-04-25      来源 :四川省服装艺术学校       浏览量:900

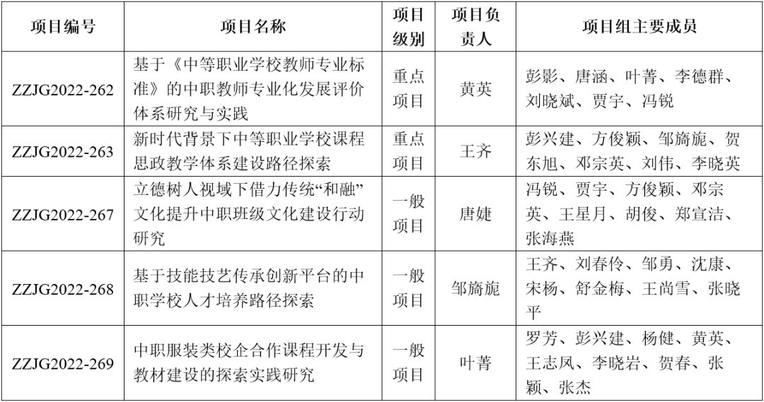
近日,四川省教育厅下发了《四川省教育厅关于公布2022-2024 年职业教育人才培养和教育教学改革研究项目立项名单的通知》(川教函〔2023〕100号),我校5项课题获批立项,其中重点课题2项,一般课题3项,居南充市中职校之首,列全省前茅。我校将严格按照省教育厅要求,加强对课题研究的培训指导和监督管理,确保高质量通过结题验收。立项课题信息如下:


图片


日前,四川省职业教育与成人教育学会对2021-2022年度立项科研课题进行了结题验收,我校2个课题获奖,信息如下:


图片

丰硕成果的取得,是学校领导、相关部门和广大教师共同努力的结果。第一,学校领导高度重视,完善了学校教科研管理和激励机制,强化总体规划与考核评价,促进教育科研与教学实际紧密结合,实现“教研课题化、教学研究化、研究课堂化”,营造了良好的教科研氛围。第二,学校质管办协同各教学部门,常态化组织开展校级课题研究工作,形成校、市、省、国逐级推荐机制,早布置、早安排,使学校科研申报工作呈现良好的态势。第三,广大教师参与教科研积极性日益高涨,聚焦课堂教学深入研究,积极实践,踊跃申报。我校将坚持以“科研促教、科研兴师、科研强校”为导向,组织教师围绕立德树人开展广泛研究,创新育人理念与模式,在不断提升育人质量的同时,促进教师专业化成长。


办公电话:0817-2595777(行政办公室)
招生咨询:0817-2585948 , 0817-2581555
学校地址:四川省南充市顺庆区西华路二段168号
版权归属:©四川省蚕丝学校丨四川省服装艺术学校
网站备案:蜀ICP备2024091040号-1
川公安网备 51130202000011号
 
学校地址:四川省南充市顺庆区西华路二段168号
版权归属:©四川省蚕丝学校丨四川省服装艺术学校
网站备案:蜀ICP备2024091040号-1