明德至善,琢技成艺------欢迎访问四川省服装艺术学校官方网站!
首页
学校概况
学校简介
学校荣誉
现任领导
历史沿革
机构设置
学校动态
学校新闻
通知公告
党建工作
党建动态
党建制度
学习资料
党员风采
招生就业
招生资讯
招生信息
专业设置
合作高校
升学就业
服务指南
在线报名
教育教学
年度质量报告
教学动态
教科研动态
教学活动
专业设置
学生发展
管理制度
团学活动
学生风采
主题教育
教师发展
师德师风
发展动态
名师风采
教师招聘
智慧校园
综合管理平台
在线学习空间
教师发展中心
心理咨询管理
媒体校园
校园缩影
校园视频
学生活动
全景校园
专题专栏
职教宣传
大力弘扬教育家精神
加快建设中国特色社会主义教育强国
习近平总书记关于教育的重要论述
深入学习贯彻习近平总书记在全国教育大会上的重要讲话精神
首页
学校概况
学校简介
学校荣誉
现任领导
历史沿革
机构设置
学校动态
学校新闻
通知公告
党建工作
党建动态
党建制度
学习资料
党员风采
招生就业
招生资讯
招生信息
专业设置
合作高校
升学就业
服务指南
在线报名
教育教学
年度质量报告
教学动态
教科研动态
教学活动
专业设置
学生发展
管理制度
团学活动
学生风采
主题教育
教师发展
师德师风
发展动态
名师风采
教师招聘
智慧校园
综合管理平台
在线学习空间
教师发展中心
心理咨询管理
媒体校园
校园缩影
校园视频
学生活动
全景校园
专题专栏
职教宣传
大力弘扬教育家精神
加快建设中国特色社会主义教育强国
习近平总书记关于教育的重要论述
深入学习贯彻习近平总书记在全国教育大会上的重要讲话精神
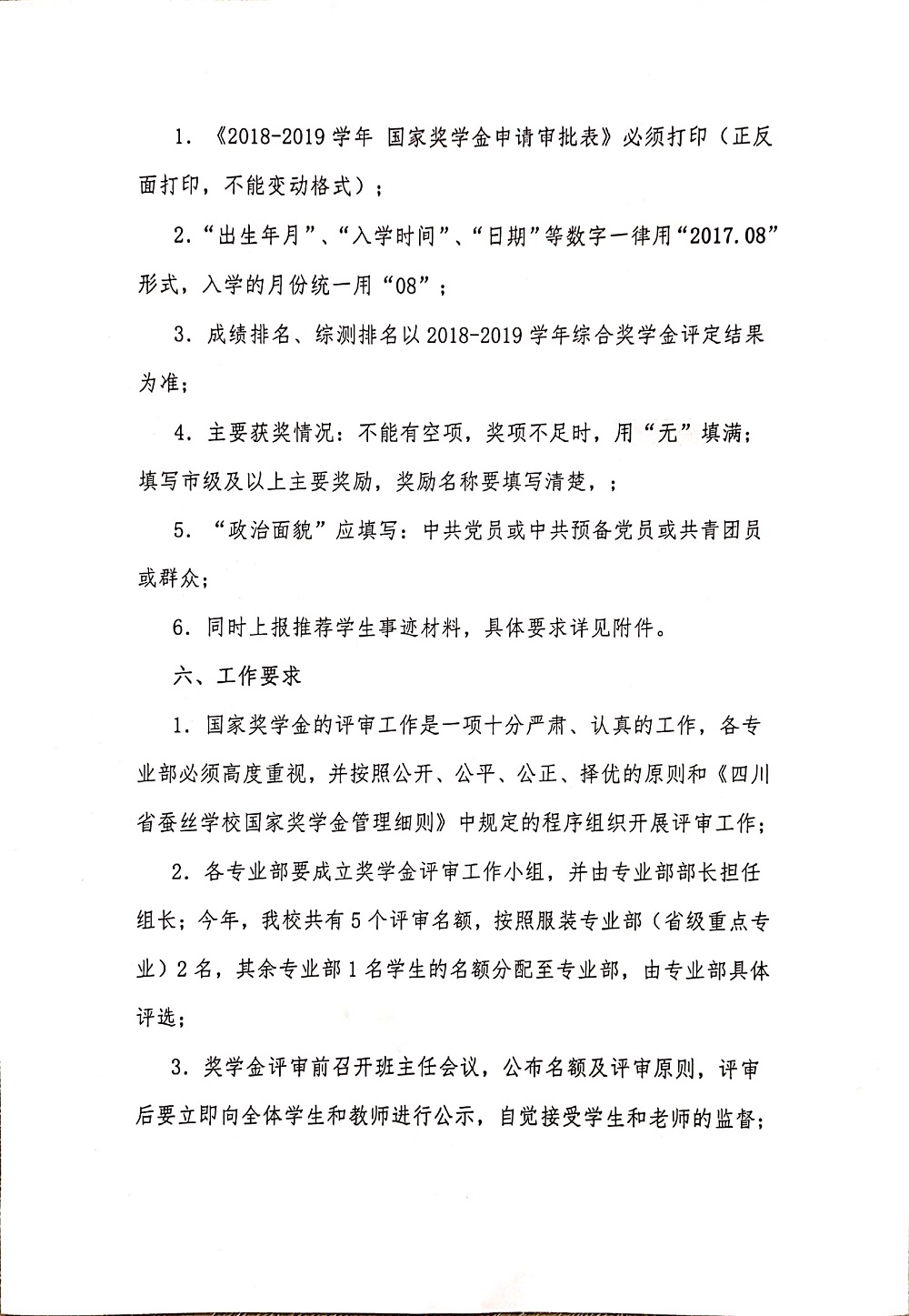
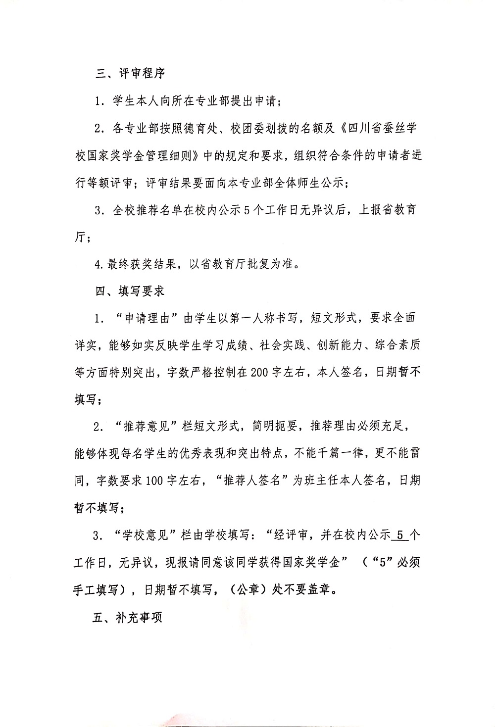
通知公告
您所在的位置:
首页
>>
学校动态
>>
通知公告
学校新闻
通知公告
四川省蚕丝学校关于评定2018-2019学年国家奖学金的通知
时间: 2019-09-15
来源 :四川省服装艺术学校
浏览量:
1664
办公电话:0817-2595777(行政办公室)
招生咨询:0817-2585948 , 0817-2581555
学校地址:四川省南充市顺庆区西华路二段168号
版权归属:©四川省蚕丝学校丨四川省服装艺术学校
网站备案:蜀ICP备2024091040号-1
川公安网备 51130202000011号
友情链接:
四川省农业农村厅
四川省教育厅
南充市教育和体育局
学校地址:四川省南充市顺庆区西华路二段168号
版权归属:©四川省蚕丝学校丨四川省服装艺术学校
网站备案:蜀ICP备2024091040号-1