四川省蚕丝学校(四川省服装艺术学校)是省属公办国家级重点中等专业学校,位于四川省南充市顺庆区西华路二段168号。
根据学校发展需要及教学需求,经学校研究决定拟面向全社会公开招聘编外教师数名,现将有关事项公告如下:
一、招聘原则
坚持公开、公平、公正、择优的原则组织招聘工作。
二、招聘方式
采用公开招聘方式,按照规定制定招聘方案、发布招聘公告、报名、资格审查、试讲、体检、聘用等步骤进行。
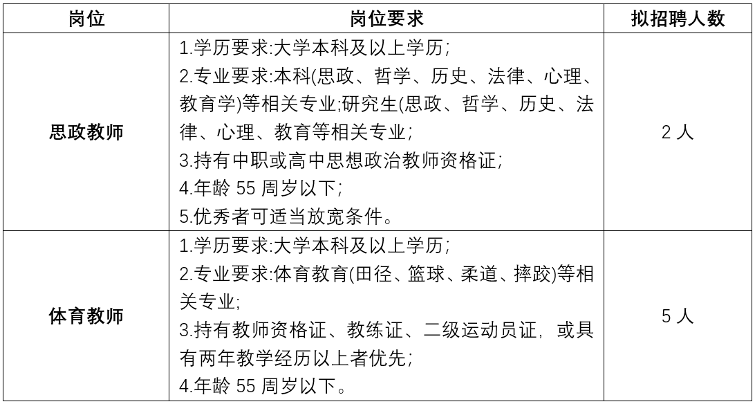
三、招聘岗位要求及数量

四、招聘条件
(一)应聘人员应具备以下基本条件:
1.政治坚定、拥护中国共产党的领导,遵守宪法和法律,具有良好的品行和职业道德;
2.能按照学校要求,完成教学工作,积极参与教研活动;
3.具备适应岗位要求的身体条件和心理素质。
(二)有下列情形之一的人员不得聘用:
1.因犯罪受过刑事处罚人员、曾被开除公职人员和被依法列为失信联合惩戒对象的;
2.因扰乱公共秩序,妨害公共安全等被依法给予治安管理处罚的;
3.法律、法规规定不得招聘为教师的其他情形人员。
五、招聘程序
(一)报名及资格审查
1.报名时间:2022年12月13日开始至12月20日下午18:00结束,逾期将不再受理。
2.报名方式:应聘人员填写《四川省蚕丝学校编外教师报名表》(见附件1),发送至邮箱:510068738@qq.com,并提供相关附件。
3.资格审查:提交报名表后,学校将同步进行资格审查,初次审核未通过的,可在规定时间内及时完善资料后再次提交审核,不按要求进行材料补充的将视为审核未通过。
(二)试讲
学校将提前2个工作日通知审核通过的应聘人员准备试讲材料,应聘人员抽签决定试讲顺序,试讲成绩为百分制,去掉一个最高分和一个最低分后,将其余评委的评分相加之和除以其余评委数,计算出最后得分,成绩四舍五入保留小数点后两位,排名靠前者进入体检环节。
(三)体检
体检标准参照现行事业单位录用人员进行,体检费用由应聘人员据实支付。对体检不合格或主动放弃体检的应聘人员,取消应聘资格,并按试讲成绩从高到低进行依次递补,并对递补应聘人员进行体检。
(四)聘用
根据应聘人员成绩、体检等结果,报学校审核后确定拟聘人员并填写《四川省蚕丝学校编外教师审批表》,按照学校有关规定办理相关手续。
六、其它事项
体育教师拟定2023年9月份正式聘用;思政教师拟定2023年2月聘用。
编外教师待遇面议;本公告由四川省蚕丝学校人事科负责解释。
联系电话:18990795577(彭老师)
附件1:
四川省蚕丝学校
2022年12月13日
川公安网备 51130202000011号